我们非常重视您的个人隐私,当您访问我们的网站时,请同意使用的所有cookie。有关个人数据处理的更多信息可访问《隐私政策》
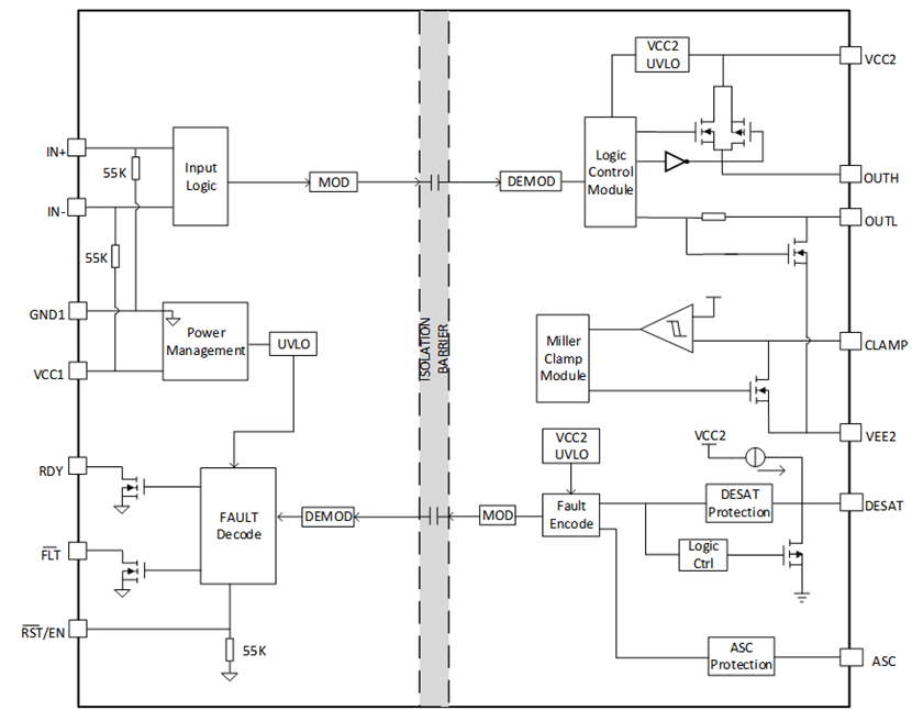
NSI6651是单通道智能隔离式栅极驱动器,旨在驱动许多应用中的IGBT,功率MOSFET和SiC MOSFET等功率晶体管,并为其提供保护,使其安全运行。它可提供分离输出,分别控制上升和下降时间,且支持轨到轨输出,并可以提供最大10A/10A的拉灌电流能力。 NSI6651可以提供的保护功能,如UVLO、Miller钳位、DESAT保护、软关断功能,且短路故障或欠压发生时,通过单独的引脚报告。支持150kV/μs的最小共模瞬变抗扰度(CMTI,提高系统鲁棒性。驱动器侧电源电压最大为32V,而输入侧则接受3V至5.5V的电源电压。NSI6651驱动电流大,电源电压范围宽,CMTI高,且具有出色的保护功能,适用于高可靠性、高功率密度和高效率的开关电源系统、逆变器等系统。
产品特性
• 智能隔离单通道驱动器
• 输入侧电源电压: 3V至5.5V
• 驱动器侧电源电压: 带UVLO功能,电压高达32V
• 峰值10A/10A拉灌电流能力
• 高CMTI:150kV/us
• 80ns典型传播延迟
• 30ns最大脉冲宽度失真
• 接受最小输入脉冲宽度40ns
• 轨对轨输出,可选分离输出方式
• 保护模式:
米勒钳位 4.0A
DESAT保护,阈值9V
支持软关断功能,软关断电流400mA
支持报警反馈以及复位或使能
• 工作温度: -40℃~125℃
安全认证
• UL1577认证: 5.7KVrms (认证中)
• CQC认证:符合GB4943.1-2011 (认证中)
• CSA认证:组件符合5A (认证中)
• VDE认证:DIN V VDE V 0884-11:2017-1 (认证中)
应用场景
• EV 电驱系统
• 空调压缩机
• DC-AC太阳能逆变器
• 电机驱动
• UPS和电池充电器
功能框图


如您需要咨询产品更多信息,请点击“hga010手机版下载”,我们将尽快回复您!